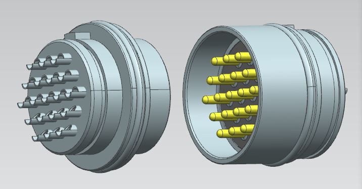
Desenho 3D do conector de 19 pinos para o cliente
Na semana passada, montamos uma equipe especial e realizamos reuniões para discutir vários aspectos do seu projeto (tecnologia de produto, soluções, processos de produção, controle de qualidade, extensões de projetos semelhantes, etc.). Quer seja fornecido apenas por pogo pin ou como um conjunto completo de soluções de conectores, somos totalmente capazes disso.

Desenho 3D do conector de 19 pinos para o cliente



A razão pela qual somos competentes é que temos as seguintes vantagens:
Nossa empresa tem um projeto e desenvolvimento completo, produção e processamento, galvanoplastia, montagem, desde o torneamento do material até o tratamento de revestimento de superfície, bem como a montagem do produto final, testes de confiabilidade e embalagem podem ser concluídos de forma independente, o que pode ser Fornecer produtos aos clientes com mais rapidez e eficiência, reduzindo bastante o ciclo de desenvolvimento do produto.Com equipamentos de fabricação avançados, a partir dos detalhes de produção, controlamos estritamente todos os processos de produção.

